·

自 2023 年 1 月 1 日起,財政部稅籍登記規則新制上路,營業人專營或兼營以網路平台、行動裝置應用程式(APP)或其他電子方式銷售貨物或勞務,其稅籍應登記項目需新增「網域名稱及網路位址」及「會員帳號」,且營業人應於網路銷售網頁及相關交易應用軟體或程式清楚揭露「營業人名稱」及「統一編號」。
※ 若商家單月銷售額達新台幣8萬元,且目前設置之稅籍登記資料無網路銷售者,須於 2023 年 4 月 30 日前於稅籍登記資料增列網路銷售登記事項(未達8萬元可暫免登記)。
※ 如對於稅籍登記新制有疑問,可利用國稅局免費服務電話 0800-000-321 進行洽詢。
請按照下列步驟確認您的稅籍登記資料
一、稅籍登記資料確認
若您已有稅籍登記資料,請至以下連結,直接以帳號密碼登錄並增列網域名稱若未曾申請帳號資料,請至以下連結並參考下方示意圖進行操作。https://www.etax.nat.gov.tw/etwmain/etw109w/cases/services/OLFETWB52/0
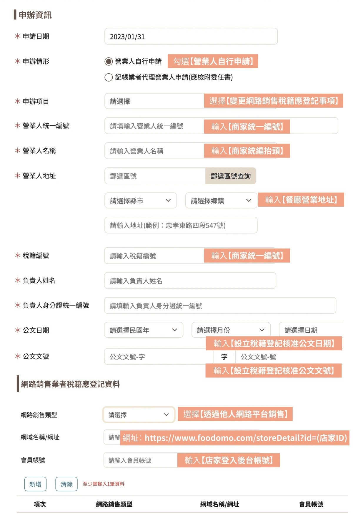
二、新增網域資料及會員帳號
請您以步驟一的帳號密碼登入,並於網路銷售登記頁面新增下列資訊(對應位置請參考下圖說明)
- 網址:https://www.foodomo.com/storeDetail?id=(商家ID)
- 會員帳號:商家登入後台帳號
⚠️ 若不清楚商家ID,可於foodomo商家端APP「餐廳頁面」中查看


🔔注意事項
- 自 2023 年 5 月 1 日起,未依規定申請變更登記者,則將依營業稅法第46條第1款有關未依規定申請變更登記之規定,通知限期改正或補辦,並得處新臺幣1,500以上,15,000以下罰鍰。
- 若有商家問題,請透過Line@與我們聯繫,專員將會儘速協助您。
- 財政部稅籍登記條文請參見:https://law.moj.gov.tw/LawClass/LawAll.aspx?PCode=G0340087

